Start Back Next End
  
55
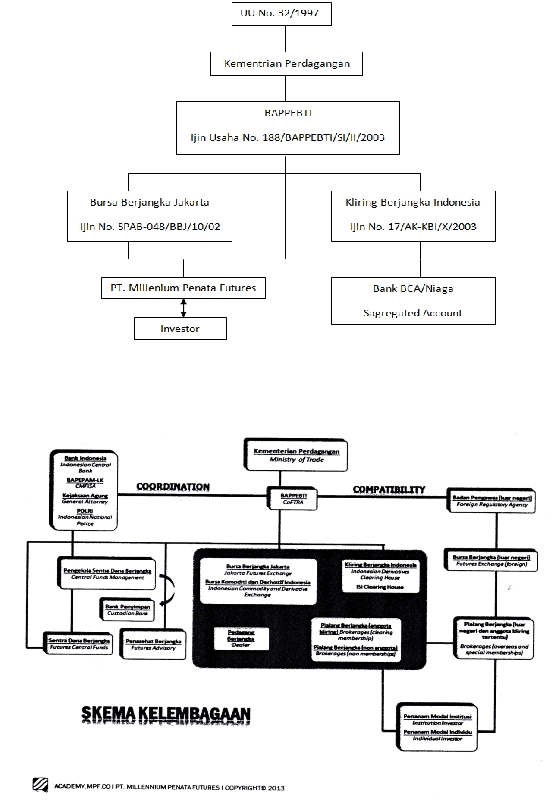
4.1.4
Legalitas Perusahaan
Gambar 4.1 Legalitas
Sumber: Dokumentasi PT. Millennium Penata Futures (2013)
Gambar 4.2 Skema Kelembagaan
Sumber: Dokumen PT Millennium Penata Futures (2013)
Word to PDF Converter | Word to HTML Converter