BAB II
LANDASAN TEORI
Pada bab ini, akan dipaparkan landasan teori yang digunakan dalam
penyusunan tesis ini. Sesuai dengan topik
tesis, teori-teori yang digunakan sebagai
acuan
adalah
teori Human
Capital,
teori Talent Management,
teori Effectivity
and
Improvement in Talent Management, teori Process Improvement.
2.1 Human Capital
Human
Capital
Management
merupakan
bentuk
baru dari Human
Resource
Management dimana perbedaannya adalah pada filosofi mendasar yang melekat pada
kedua bentuk tersebut. Pada
Human Resource Management, manusia ditempatkan
sebagai sumber daya. Sedangkan pada Human Capital Management, manusia adalah
capital atau asset. Perbedaan selanjutnya dapat terlihat dari bagaimana strategi
yang
digunakan pada masing-masing bentuk tersebut.
Menurut
Larkan
(2008),
Human Capital Management lahir
didasari
oleh
fenomena bahwa pada abad 21 ini kesadaran manajemen perusahaan dalam
pengelolaan SDM semakin tinggi. Perusahaan-perusahaan mulai menyadari bahwa
kinerja perusahaan bukan hanya ditentukan oleh capital yang berupa finansial, mesin,
teknologi, dan modal tetap, melainkan terutama dipengaruhi oleh intangible capital,
yaitu Sumber Daya Manusia (SDM).
19
  
20
Menurut PPM
Management (2010), kesuksesan organisasi ditentukan oleh
SDM yang bertalenta tinggi. Great organizations are always built by great people.
Dengan demikian, perusahaan harus mengelola manusia sebagai modal sehingga
memberikan
nilai
tambah
dan
memberikan keunggulan kompetitif dibandingkan
kompetitornya.
Hal
itulah
yang
menjadi
program unggulan
berbagai
perusahaan
Indonesia dalam rangka
meraih
visi, misi, dan sasaran stratejik serta
meningkatkan
pertumbuhan
dan
keberlanjutan organisasi (growth
sustainability).
Berangkat
dari
tujuan
tersebut,
maka
upaya
yang dilakukan untuk mendapatkan dan menjaga
karyawan
bertalenta
tinggi
(talented
people) sebagai upaya meraih keunggulan
kompetitif bagi
perusahaan
melalui managemen
talenta menjadi
salah satu sasaran
stratejik perusahaan.
2.1.1 Human Capital Management Process
Menurut
PPM
Management
(2010),
dalam mewujudkan
SDM
sebagai
keunggulan kompetitif, perusahaan-perusahaan
perlu
mengimplementasikan strategi
Managemen SDM, atau Human
Capital
Strategy. Penyusunan Human
Capital
Strategy tersebut harus didasarkan pada Visi, Misi, Budaya, dan
nilai-nilai yang
dimiliki oleh perusahaan dan arah strategi bisnis (Corporate Strategy).
Proses selengkapnya mengenai Human Capital Management framework dapat
dilihat pada Gambar 2.1 di bawah ini.
  
21
Gambar 2.1 PPM Management - Human Capital Management Framework
Sumber : PPM Management (2010)
Bila
Human
Capital
Strategy telah
dirumuskan,
maka
selanjutnya
strategi
tersebut harus diterjemahkan lebih rinci pada pilar-pilar Human Capital Management
Process. Dalam pilar-pilar tersebut terdapat serangkaian proses yang harus dilakukan
untuk mengimplementasikan strategi SDM yaitu : proses Human Capital Acquisition,
development, Engagement, dan Retention.
Dalam penerapannya, semua pilar tersebut
harus didukung oleh
infrastruktur
teknologi yang memadai sehingga proses bisa dilaksanakan dengan cepat, efisien, dan
efektif.
Melalui
proses
manajemen
yang
baik
dan
didukung
oleh information
technology
(Human
capital
information system), agar
kinerja
proses human
capital
management di dalam perusahaan diharapkan bisa berjalan dengan baik, terintegrasi
dan optimal. Pada akhirnya, proses human capital management tersebut diharapkan
  
22
dapat mendukung pencapaian business result yang optimum dan mampu memberikan
nilai manfaat yang tinggi bagi seluruh anggota stakeholder-nya, baik bagi pelanggan,
pemilik modal, karyawan, supplier, pemerintah, masyarakat, maupun mitra lainnya.
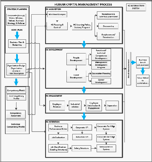
Secara
lebih detail, Human Capital Management Process dapat dilihat pada
Gambar 2.2 di bawah ini.
Gambar 2.2 Human Capital Management Process
Sumber : PPM Management (2009)
  
23
Pada
gambar
tersebut
ditunjukkan
bahwa Human
Capital
Acquisition,
development, engagement, dan retention merupakan
proses
manajemen
yang saling
terkait satu dengan
yang lain dalam
suatu sistem. Sebaiknya
setiap aspek kegiatan
dari  setiap  pilar  tersebut  memperhatikan  sinkronisasi,  konsistensi,  dan
konsekuensinya  satu  dengan  yang  lainnya  agar  terjadi  harmonisasi  serta  sesuai
sasaran stratejik managemen SDM yang ditetapkan.
2.2 Talent Management
2.2.1 Talent Management Strategy
Talent Management merupakan inti dari konsep Human Capital. Seperti yang
telah
dibahas
pada
teori
mengenai Human
Capital pada
sub
bab 2.1. Kesuksesan
suatu   perusahaan   sangat   ditentukan   oleh   Talent   Management   Strategy  yang
digunakan.
Menurut
PPM
Management
(2010), ketika berbicara mengenai
Talent
Management Strategy, maka yang pertama kali harus dimiliki oleh perusahaan adalah
gambaran kebutuhan talenta yang diperlukan. Pada umumnya perusahaan sudah
menyadari kebutuhan talenta berdasarkan visi, misi, strategi,
dan
nilai perusahaan.
Namun ternyata perkiraan kebutuhan talent
berdasarkan tantangan industri di masa
mendatang
sering
dilupakan.Padahal
bila tantangan
industri
tidak
dipertimbangkan,
bisa
dipastikan
perusahaan
akan
kekurangan
talenta pada
saat
dibutuhkan
ke
depannya.
  
24
Jika
perusahaan
sudah
memiliki future
talent
needs,
maka
yang
perlu
selanjutnya perlu dilakukan penilaian (asessment). Melalui penilaian ini,
maka akan
diketahui
seberapa
lengkap talent yang
sudah dimiliki
perusahaan
dibandingkan
dengan  kebutuhannya,  sehingga  bisa  dilakukan  berbagai  usaha 
untuk 
menutupi
kesenjangan yang ada.
Corporate
Strategy
Corporate
Values
Corporate
Vision & Mission
FUTURE
TALENT
NEEDS
Industry
Challenges
Asess Current
Talent
Talent Strategy
(People Branding)
Retain   Acqui
sition
Development
Business Result
Gambar 2.3 Talent Management Strategy
Sumber : PPM Management (2010)
  
25
Setelah
mengetahui
dengan
jelas
talent
seperti
apa
yang
dicari,
maka
kita
dapat memasuki tahap pertama yaitu menyusun talent strategy. Talent strategy sering
disebut
sebagai
people
branding
karena
talent
strategy dianggap
sebagai
usaha
memberi merek (brand) kepada para karyawan di perusahaan.
Setelah 
itu 
baru 
dilakukan  tahap 
acquisition,
development, 
dan  retain,
sehingga
talent
yang
didapat
sesuai
dengan business
result
yang
harus
dicapai.
Keseluruhan proses tadi disebut sebagai Talent Management Strategy.
2.2.2 Talent Segmentation
Menurut 
PPM 
Management 
(2010),  dalam  talent
management 
strategy
terdapat tiga kelompok segmen talent (talent segmentation), yaitu :
1.   Talent untuk kelompok manajerial dan berada dalam posisi struktural.
2.
Talent
yang
termasuk
dalam pekerjaan
pekerjaan
profesional,
yaitu
pekerjaan yang membutuhkan keahlian spesifik / fungsional.
3.   Talent yang termasuk dalam kelompok critical jobs, dimana di dalamnya
tidak terdapat tingkatan
namun posisi tersebut sangat penting untuk
kelanggengan suatu perusahaan.
2.2.3 Identifikasi Talent Future Needs
Menurut 
PPM 
Management 
(2010), 
perusahaan 
dapat 
mengidentifikasi
Future 
Talent 
Needs 
dengan 
pengelompokan 
skills 
atau 
keterampilan 
seperti
dijelaskan pada gambar 2.4 berikut ini :
  
26
INDUSTRY REQUIREMENT
COMPETENCY
CORPORATE REQUIREMENT
PERSONALITY
SKILL /
EXPERIENCE
KNOWLEDGE
Gambar 2.4 Talent Future Needs
Sumber : PPM Manajemen (2010)
Dalam
menetapkan future talent needs, perusahaan harus
memastikan bahwa
seluruh kebutuhan akan modal insani perusahaan yang diperlukan untuk menjalankan
strategi bisnisnya telah diterjemahkan atau didefinisikan.
Pada umumnya komposisi future talent needs terdapat knowledge, skill yang
diperoleh dari pengalaman, behavior (competency), dan personality.
2.2.4
Pemetaan
Sumber
Daya
Manusia
dengan
Matriks
Sembilan Kotak
Talent
development merupakan
bagian
dari talent
management
system.
Menurut Davis (2009), keberhasilan
talent development strategy sebenarnya
sangat
tergantung pada peserta  yang ikut di dalamnya atau dengan kata lain tergantung pada
karyawan yang ikut dalam program talent development program.
  
  PERFORMANCE IN 2-3 YEAR
27
POTENTIAL
COMPETENT
HIGH FLYER
PERFORMER
COMPETENT
PROBLEM
EMPLOYEE
Oleh karena itu, menurut Purnawanto (2010), agar talent development berjalan
dengan efektif, maka karyawan perlu dibagi dalam kelompok-kelompok berdasarkan
kriteria tertentu. Pada gambar 2.5 di bawah ini digambarkan secara lengkap kategori
atau pengelompokan tersebut. Investasi
untuk
individu di kelompok yang satu tentu
saja berbeda dengan individu di kelompok lainnya.
HIGH
LOW
HIGH
COMPETENCY BASED ON ASESSMENT RESULT & PERFORMANCE MANAGEMENT
Gambar 2.5 Matriks sembilan kotak (Human Asset value (HAV) mapping)
Sumber : PPM Management (2010)
Terkait dengan pemetaan SDM, terdapat dua dimensi yang dapat digunakan,
yaitu
:
keterampilan
(competency)
dan
kinerja
(performance). Terlalu beresiko jika
perusahaan hanya memperhitungkan salah satu aspek sebagai dasar pemetaan SDM.
Karena dalam kenyataannya tidak mustahil bahwa seseorang yang dari hasil evaluasi
  
28
keterampilan (competency) dikatakan terampil (kompeten) namun ternyata kinerjanya
kurang baik, atau sebaliknya.
Seperti yang telah digambarkan di atas, terdapat lima kelompok besar SDM,
yaitu :
1.
High Flyer (A+ player)
2.
Competent (A player)
3.
Performer (B player)
4.
Potential (C player)
5.
Problem Employee (C- player)
2.2.5 Talent Management Process
Menurut   Darrin   (2008),   di   masa   lampau   talent  management  process
difokuskan pada acquiring
dan retaining talent. Sedangkan saat ini, isu talent
management
lebih
difokuskan
pada
adanya integrated
system
approach,
dimana
konsep tersebut meliputi isu-isu seputar planning, acquiring, developing, managing,
dan
retaining
employees.
Bagan talent
management
process
berdasarkan
integrated
system approach dapat kita lihat pada gambar 2.6 di bawah ini.
  
29
Gambar 2.6 Talent Management Process
Sumber : Darrin (2008)
1.   Planning
Planning
merupakan bagian
yang paling awal dari setiap talent management
system.
Tujuan
dari
planning
adalah sebagai langkah awal untuk mendapatkan
karyawan sesuai kebutuhan organisasi.
Beberapa faktor yang dapat digunakan sebagai dasar analisa kebutuhan talent
adalah :
1. 
Pertumbuhan
organisasi,
merupakan komponen yang paling berpengaruh
dalam menentukan kebutuhan talent. Pelaku dalam talent management harus
aware terhadap strategi perusahaan jangka pendek dan jangka panjang. Selain
itu, kebutuhan talent juga kadang dipicu adanya pergantian atau pertambahan
produk
atau
jasa,
akuisisi,
merger,
dan ekspansi.
Seluruh faktor yang
menyebabkan 
perubahan 
tersebut  harus 
dapat 
diubah 
ke 
dalam 
jumlah
individu yang diperlukan.
2.   Replacement needs, atau dengan kata lain adanya employee yang keluar atau
pindah bagian, merupakan faktor menumbuhkan kebutuhan akan talent baru.
  
30
Jika
turnover
sebuah
perusahaan
kecil,
maka replacement
needs
dapat
diminimalisir. Selain turnover, adanya employee yang pensiun merupakan
faktor yang perlu dipertimbangkan.
3. 
The
changes
in
skills and
competencies.
Seiring pertumbuhan teknologi,
perubahan pasar, dan pergantian produk, seringkali dibutuhkan skills dan
competencies yang berbeda.
Ketiga
faktor
tersebut
merupakan
tiga faktor
utama
yang
harus
diubah
ke
dalam bentuk
angka
kebutuhan
jumlah
talent
baik
dalam jangka
pendek
maupun
jangka
panjang.
Hal
lain
yang
juga
krusial dan
harus
diperhatikan
adalah
adanya
market
analysis terkait
dengan bagaimana
sebuah perusahaan
mampu
mendapatkan
talent. Sebagai contoh, supply dan tipikal labor di area rekrutmen perlu dicermati.
2.   Acquiring Talent
Pada tahap ini, terdapat 4 sub proses, yaitu attracting (creating
a
talent
magnet),
recruiting
(membawa
talent
ke
dalam organisasi),
selection
(membuat
keputusan seleksi talent), dan employing (putting them on the payroll).
Attracting talent
Attracting talent merupakan proses
yang
harus terus dibangun dalam jangka
panjang. Ada beberapa
faktor yang penting dalam membentuk talent magnet dalam
suatu perusahaan. Talent biasanya cenderung memilih untuk menjadi bekerja di great
place  to  work, di sini berarti lingkungan kerja merupakan hal utama yang bisa
  
31
attracting  talent. Faktor lainnya adalah reputation  dan
employment  brand  dari
sebuah perusahaan.
Reputasi sebuah perusahaan antara lain dipengaruhi oleh faktor-faktor berikut ini :
-
Emotional appeal
-
Products & Services
-
Workplace environment
-
Social responsibility
-
Vision & leadership
-
Financial Performance.
Recruiting
Saat
ini,
metode
dan
pendekatan
dalam perekrutan
mengalami
banyak
perubahan. Secara keseluruhan terdapat pergantian
strategi
total.
Masih
menurut
Darrin (2008), perubahan-perubahan tersebut dapat kita lihat pada tabel 2.1 dan tabel
2.2 di bawah ini.
Tabel 2.1 Perbandingan metode dan pendekatan seleksi masa lampau dan
sekarang
Traditional Selection Methods
Non-traditional Selection Methods
Resumes
Bacground checks
Reference checks
Testing
Physical exams
Drug testing
Interviews
Behavioral interviews
Job simulation
Pre-employement training
Asessment centre
Work samples
Referral profile
  
32
Tabel 2.2 Perbandingan metode dan pendekatan rekrutmen masa lampau dan
sekarang
Traditional Recruiting Methods
Non-traditional Recruiting Methods
Job service agencies
Recruiting ads
Professional recruiters
Campus recruiting
Internships
Employment support groups
Community recruiting
Job fairs
Walk-in applicants
Trade and professional associations
Employment hotline
Web resources
Open houses
Receptions at conferences
Information seminars
Diverse profile candidates
Military recruiting
Employee talent scouts
Networking
Employee referrals
Monitoring current events
Pre-employment programs
Selecting
Fase
ini
merupakan
fase
yang
kritikal, karena
pada
fase
inilah
keputusan
pemilihan talent terjadi. Konsistensi merupakan hal yang sangat penting dalam proses
seleksi ini. Namun di sisi lain, metode seleksi juga harus sinkron
dengan
metode
rekrutmen yang digunakan. Jika terdapat perubahan pada metode rekrutmen, maka
harus dilakukan penyesuaian pada metode seleksi.
Employing Talent
Employing
talent
merupakan
sebuah
proses yang
lebih
melibatkan
sisi
administratif.  Proses  administrasi,  termasuk  kebijakan  profit  dan  benefit 
harus
didesain sedemikian rupa agar efektif dan efisien sehingga talent pun merasa nyaman.
  
33
3.   Developing Talent
Setelah talent
dipilih,
proses learning
dan
development
dimulai.
Tahap
ini
terdiri
dari
empat
fase,
yaitu
: On-boarding
New
Talent,
Preparing
New
Talent,
Developing Talent, dan Career Development.
On-boarding New Talent
Fase
ini
merupakan
tahap initial dimana
talent
baru
memasuki
sebuah
perusahaan. Pada fase
ini
talent
harus diperkenalkan sedemikian rupa dengan
lingkungan kerjanya dan kondisi perusahaan. Diharapkan melalui tahap ini, talent
mampu
align
dengan
values,
vision,
mission,
philosophy dan
policies perusahaan.
Fase awal
ini sangat penting agar di kemudian
hari tidak terjadi missteps, miscues
dan
unpleasant surprise.
Selain
itu
dengan
fase ini
ditujukan agar talent memiliki
komitmen yang tinggi terhadap perusahaan. Di satu sisi, fase ini merupakan langkah
awal
untuk
dapat
memotivasi talent
dan
juga
merupakan
salah
satu
strategi
engagement.
Preparing New Talent
Pada  fase  ini,  talent  dipersiapkan  untuk  menduduki  suatu  posisi  jabatan
dengan
serangkaian job description tertentu.
Oleh
karena
itu,
perlu
dilihat dengan
jelas bagaimanakah kesiapan talent untuk mengisi posisi tersebut. Jika terdapat skill
atau knowledge
yang
belum dimiliki,
maka
perlu
diadakan
training-training
atau
pelatihan yang mendukung.
  
34
Developing Talent
Serangkaian program learning dan development harus sudah disiapkan untuk
terus meningkatkan
performance, skills, dan pembelajaran terhadap teknik-teknik
baru sesuai dengan perkembangan teknologi yang ada.
Career Development
Fase ini fokus pada persiapan talent untuk menduduki posisi berikutnya atau job
lainnya. Succession planning merupakan cara yang digunakan kebanyakan organisasi
dalam mempersiapkan talent dalam career development.
4.   Managing Talent
Tantangan yang terdapat pada tahap ini adalah bagaimana caranya agar talent
yang
sudah
memberikan
kontribusi
bagi
perusahaan, dapat terus meningkat
performance  nya dan terus termotivasi.  Managing  talent  meliputi dua aktivitas,
yaitu : Managing Talent Performance dan Rewarding Talent.
Managing Talent Performance
Tujuan dari fase ini adalah untuk ensuring bahwa performance seorang talent
dikenali dan dihargai (rewarded) dengan semestinya. Proses managing talent
performance harus didasarkan pada sebuah konsep performance management system.
Pada pendekatan
yang
lama, performance biasanya di review
empat kali, dua kali,
atau sekali dalam setahunnya, dimana
metode yang digunakan biasanya adalah one-
way conversation antara atasan dan bawahannya.
  
35
Kelemahan dari metode tersebut seringkali karena atasan yang melakukan
review  tidak memiliki skills  dan  basic  knowledge  yang cukup untuk melakukan
review.
Pada
pendekatan
yang
baru, review
sedapat
mungkin
dilakukan
melalui
metode briefing dan discussion
untuk
membicarakan performance
goal
dimana ada
keterlibatan
tim performance
management.
Briefing
dan
discussion
sebaiknya
diadakan sesering mungkin (seperti contohnya setiap minggu atau 2 minggu sekali).
Tujuan dari cara kerja tersebut adalah agar progress performance dapat di review, di
followup, dilakukan adjustment dengan cepat. Dengan demikian update progress
performance
juga dapat dilakukan seketika itu juga. Konsistensi adalah hal yang
sangat penting disini.
Gambar 2.7 menunjukkan contoh performance management system di sebuah
perusahaan jasa keuangan yang besar.
Gambar 2.7 Performance Management System Example
Sumber : Darrin (2008)
  
36
Rewarding Talent
Rewarding
talent
merupakan
fase
yang penting
dalam managing
talent.
Di
fase
inilah
performance
talent
diakui
dan
dihargai
oleh
perusahaan
dalam bentuk
bonus,
incentive
dan
bentuk-bentuk
reward
lainnya.
Reward
merupakan
hal
yang
dapat memotivasi talent.
5.   Retaining Talent
Retaining
talent
merupakan tahap terakhir dari proses
talent
management
sekaligus merupakan fase yang paling kritikal. Disinilah talent yang sudah on-board
harus tetap dipertahankan.
2.3 Effectivity and Improvement in Talent Management
2.3.1 Talent Management Measurement
Menurut 
Boudreau 
dan 
Ramstad 
(2007),
Efektivitas 
dalam  Talent
Management
menggambarkan
adanya relationship
antara
talent
dan organization
performance
dan dengan portfolio policies and practices yang membentuk
memberikan support
bagi performance
tersebut.
Efektivitas
merupakan
pengukuran
yang
sangat
penting
pada strategy
execution
karena menunjukkan bagaimana
organisasi tersebut akhirnya dapat berubah.
Sedangkan menurut Ulrich (2010), salah satu aspek penting dalam
implementasi Talent Management adalah bahwa Talent Has to be Measured. Hal ini
berarti
harus
ada
aspek-aspek
yang
dapat
digunakan
sebagai
sumber
pengukuran.
  
37
Pada
tabel
2.3
Dave
Ulrich
memberikan
contoh sebuah checklist
terhadap
strategi
talent management yang sedang dijalankan suatu perusahaan.
Tabel 2.3 Talent Management Successful Checklist
Where are we ?
Strategic Talent and Strategy Success Checklist
Identifikasi strategi perusahaan : Now vs. Future
Identifikasi kapabilitas strategi dengan gap kapabilitas
Menentukan strategic positions
Identifikasi strategic talent (top tier players in strategic positions). Pertanyaan
yang perlu diajukan adalah : Akankah upgrade dari talent secara signifikan akan
meningkatkan kapabilitas perusahaan ?
Daftar inventory strategic talent
Mengeset target untuk 1 dan 2 tahun (dan 3 tahun jika memungkinkan)
Mengembangkan HR Practice Action Plans
Mengembangkan dan memperkaya organisasi dengan high-performance HR talent
Mengembangkan strategi workforce success metrics
Membuat / mengembangkan tim HR dengan strategic focus
Mengembangkan rencana untuk memegang lini manajer dan memperhitungkan
strategic talent yang mereka miliki
Membuat suasana “war room” to manage the effort
Jangan terlalu ambisius, namun kembangkan setahap demi setahap
  
38
Sedangkan contoh pengukuran yang lebih detail dapat kita pelajari dari tabel
2.4 di bawah ini :
Tabel 2.4 Detailed Talent Management Measurement Points
Ratio perekrutan internal candidate
Analisa Social Network
Retention yang dilakukan terhadap High
Potentials
Persentase dari Corporate Promotables
dari divisi anda
Retention yang dilakukan terhadap High
Performers
Tahap-tahap assessment
Tingkat turnover
Tipe dari work asessment
Bench-strength Analysis
Sejarah kepegawaian dari para pemegang
jabatan-jabatan kunci (key jobs)
Retention Rate terhadap para rekrutmen
baru (new hire)
Kekuatan dan kebenaran data base
Indikasi diversifikasi (usia dan jenis
kelamin)
Kemampuan menarik talent dari
kompetitornya
Produktivitas (dilihat dari revenue per
employee)
Employee Engagement (dari data survei)
Kualitas dari Applicant Pool
Data interview keluar
  
39
2.3.2  HR Readiness
Index  Sebagai
Salah  Satu  Tolok  Ukur
Performance dari Talent Management
Dari hasil pemetaan SDM seperti pada gambar
2.5 di atas, dapat diketahui
bahwa High
Flyer
merupakan kombinasi terbaik, yaitu seseorang yang memiliki
keterampilan (competency) dan kinerja (performance) yang tertinggi. Kombinasi
terburuk adalah
problem
employee,
dimana
seseorang memiliki
keterampilan
(competency) dan kinerja (performance) terendah. Di samping untuk pengembangan
dan pengelolaan talent, hasil pemetaan SDM di atas juga digunakan untuk mengukur
Indeks Kesiapan SDM (HR Readiness Index atau HRI).
Menurut Purnawanto (2010),
HRI merupakan rasio antara
jumlah high flyer
dan  competent  dengan  jumlah  keseluruhan  SDM  yang  dievaluasi.  Misalnya,  dari
1000 karyawan
yang dievaluasi
terdapat 200 karyawan yang
termasuk kategori high
flyer dan competent maka HRI perusahaan tersebut adalah 20%. Artinya, jika
perusahaan tersebut
harus
‘bertempur’
maka
ada
20%
orang
yang
sudah
siap
bertempur
dan
memiliki
probabilitas besar
untuk
memenangkan
pertempuran.
Presentase HRI
merupakan
ukuran keberhasilan baik bagi coach
(di masing-masing
unit) maupun bagi praktisi SDM.
Ketika HRI
menjadi salah satu tolok
ukur kinerja bagi para pimpinan pada
tiap fungsi, maka jumlah A player pada fungsi tersebut diharapkan dapat meningkat
dari waktu ke waktu.
  
40
2.3.3 Talent Management Improvement
Tujuan 
dilakukannya 
pengukuran 
(measurement)  terhadap 
Talent
Management Strategy adalah sebagai langkah awal agar kemudian dapat dilakukan
perubahan (improvement) sehingga didapat proses dan hasil yang makin efesien dan
efektif. Perubahan (improvement) tersebut
diperlukan sebagai
sebuah jalan untuk
terbentuknya organizational change.
Menurut Boudreau (2007), untuk dapat melakukan improvement tersebut,
diperlukan   sebuah   framework   yang   dapat   menjangkau   dan   menghubungkan
investment in talent dengan talent management effectiveness-atau lebih luas lagi yaitu
organizational  effectiveness. Framework  tersebut juga harus memiliki pandangan
yang  terpadu  (holistic
perspective)  sehingga  hasil  dari
effectiveness
measurement
yang telah dilakukan, pada akhirnya dapat men-drive strategic change, khususnya di
talent management.
Pada   gambar   2.8   di   bawah   ini,   kita   dapat   melihat   framework  yang
digambarkan oleh
John W.
Boudreau
tersebut.
Menurut beliau, framework tersebut
sebaiknya dipandang dari empat sudut pandang, yaitu logic, measures, analytics, dan
process (LAMP Model).
  
41
“The Right Analytics”
Valid questions and results
(Information, design,
statistics)
“The Right Logic”
Rational talent strategy
(Competitive Advantage,
talent pivot-points)
HR metrics
and analytics that are a
force strategic change
“The Right Measures”
Sufficient data (Timely,
reliable, available)
“The Right Process”
Effective knowledge
management
(values, culture, influence)
Gambar 2.8 LAMP Model in Talent Management Improvement
Sumber : Boudreau (2007)
Logic 
merupakan
aspek
yang
sangat
penting
dalam framework ini.
Aspek
logic
menekankan bahwa talent management strategy yang digunakan harus sesuai
dengan
elemen
dasar
dan
crusial
(pivot-points)
dan
sesuai
dengan competitive
advantage atau
value yang
dimiliki
masing-masing
perusahaan.
Oleh
karena
itu,
strategi talent di masing-masing perusahaan tidak bisa disamakan. Formulasi strategi
yang digunakan harus disesuaikan dengan visi perusahaan dan core competence yang
dibutuhkan untuk mencapai visi tersebut.
Aspek measures merupakan aspek yang juga mendapatkan perhatian penting.
Kualitas talent yang dihasilkan sangat dipengaruhi dari pengukuran-pengukuran yang
digunakan. Oleh karena itu, harus selalu dilakukan perubahan terus-menerus terhadap
  
42
standard pengukuran
yang sudah
ada
dengan
mempertimbangkan aspek timeliness,
completeness, reliability, dan consistency.
Walaupun strategi yang digunakan sudah
memiliki aspek logic dan measures
yang
baik,
namun
jika
tidak
terdapat
aspek analytics
yang baik,
maka akan
terjadi
kesalahan intepretasi. Dengan kata lain, diperlukan kompetensi yang memadai untuk
dapat menganalisa dengan baik data hasil pengukuran yang telah dilakukan agar
selanjutnya dapat dilakukan langkah-langkah atau eksekusi yang tepat.
Elemen  terakhir  dari  LAMP  framework  adalah  aspek  process.  Perubahan
dalam proses
(process
improvement)
harus
ada
sebagai
bentuk
akhir
dari
sebuah
strategi. Change
management
process
merupakan
aspek
kunci
yang
menentukan
apakah pendekatan-pendekatan strategi melalui aspek-aspek di atas dapat berakibat
pada organizational effectiveness dan sustainable strategic success. Dengan kata lain,
process
atau
lebih
tepatnya process
improvement
merupakan
cerminan dari
adanya
pembelajaran
dan
transfer knowledge. Sedangkan aspek-aspek lainnya, yaitu logic,
measures,
dan analytics merupakan
aspek
yang
men-support
dan
mempengaruhi
process.
2.4 Process Improvement
Menurut Dave Ulrich, salah satu aspek penting yang harus diketahui oleh
seorang pelaku Talent Management, adalah bahwa Talent Management harus disusun
dalam
sebuah
holistic
process.
Dengan
kata
lain,
proses-proses
dalam talent
management 
yang 
sudah 
kita 
bahas 
di  atas 
harus 
memiliki  sinkronisasi  dan
  
43
terintegrasi menjadi satu kesatuan. Tujuannya adalah agar
secara berkala kita dapat
mengetahui
dengan
jelas
performance
dari
sistem talent
management
yang
sudah
berjalan. Oleh karena itu, masing-masing proses harus bisa ditransfer menjadi bentuk
angka
pencapaian.
Dasar
pertimbangan
dalam transformasi proses menjadi angka
pencapaian dapat didasarkan pada tabel 2.2
talent management successful
checklist
dan tabel 2.3 detailed talent management measurement points yang sudah kita bahas
pada sub bab sebelumnya.
Istilah proses tentunya sudah tidak asing
lagi bagi kita. Menurut Purnawanto
(2010),
proses
didefinisikan
sebagai
sekumpulan task
task
yang
bekerja
secara
bersama  untuk  menghasilkan  value bagi  customer.  Berdasarkan  definisi  tersebut,
maka dapat kita ambil tiga kata kunci, yaitu :
1.   Pengumpulan task
2.   Bekerja secara bersama
3.   Menghasilkan value bagi customer
2.4.1 Konsep Business Process
2.4.1.1 Kumpulan Task
Menurut
Purnawanto (2010),
task
merupakan
sebuah
unit
kerja
atau
suatu
aktivitas bisnis
yang normalnya dilakukan satu orang. Kumpulan dari task-task akan
membentuk proses. Dengan kata lain dapat dikatakan bahwa task adalah part (bagian)
sedangkan process adalah whole (keseluruhan).
  
44
Jika suatu perusahaan ingin menjadi organisasi yang berbasis proses, maka hal
utama dan pertama yang harus dilakukan adalah mengubah pola pikir (mindset)
karyawannya dalam hal
memandang process
dan task.
Jika
semula
task
dipandang
sebagai
hal
yang primer dan proses
menjadi
hal
sekunder,
maka
untuk
organisasi
yang berbasis proses, proses
harus
menjadi
hal primer, sedangkan task menjadi
hal
sekunder.
2.4.1.2 Bekerja secara Bersama
Tidak ada satupun task yang dapat bekerja sendiri untuk dapat menghasilkan
value bagi pelanggan.
2.4.1.3 Value bagi Pelanggan
Tujuan dari adanya proses yang baik dan benar
adalah
untuk
menghasilkan
value bagi pelanggan.
Suatu
produk
atau
layanan
dikatakan dapat memberikan value jika
dapat
membawa
solusi
bagi pelanggannya. Value
juga digambarkan sebagai
selisih
antara
apa  yang  diterima  (dibeli)  dengan  apa  yang  diberikan  (dibayar).  Jika  apa  yang
diterima nilai relatifnya lebih besar dari apa yang dibayar, maka akan didapatkan nilai
tambah (value). Sebaliknya jika apa yang diterima nilai relatifnya lebih kecil dari apa
yang
dibayar,
maka
akan
dikatakan
sebagai value
destroyer.
Customer
tentunya
mengharapkan adanya nilai tambah atas produk atau jasa yang dibeli atau diterimanya.
  
45
2.4.1.4
Beberapa
Model
Pendekatan
dalam
Process
Improvement
Menurut
Purnawanto (2010),
Perbaikan
proses
(process
improvement)
merupakan upaya untuk memecahkan masalah yang terjadi pada suatu proses, dengan
tidak mengubah struktur dasar dari proses itu sendiri. Misalnya, upaya untuk
memecahkan
masalah-masalah
yang
spesifik,
seperti
biaya
tinggi,
pekerjaan
ulang
atau keterlambatan. Karena bersifat incremental dan kontinu
maka perbaikan proses
sering juga disebut sebagai continuous improvement (Kaizen dalam bahasa Jepang).
Perbaikan proses berbeda dengan process design/redesign. Process
design/redesign bukan bertujuan untuk memecahkan masalah proses, tetapi untuk
menggantikan atau mengubah proses lama dengan yang baru.
Perbaikan
proses
terkait
erat
dengan
quality
movement.
Sejarah quality
movement modern diperkenalkan oleh W. Edwards deming melalui pendekatan Plan-
Do-Check-Act (PDCA) yang lalu diikuti oleh beberapa pendekatan lain termasuk
diantaranya Total Quality Management (TQM) dan
Business Process Reengineering
(BPR),
hingga
yang
terakhir
Six
Sigma
Improvement
Model melalui
pendekatan
Define-Measure-Analyze-Improve-Control (DMAIC) (Palmer, 2006).
Walaupun berbeda model pendekatannya, namun jika diteliti, terdapat
beberapa kesamaan diantara berbagai pendekatan yang berbeda tersebut, yaitu bahwa
semua model tersebut :
1.   Bertujuan untuk memberikan kepuasan kepada customer
2.   Berupaya menghasilkan output yang bermutu
  
46
3.   Mendasarkan diri pada fakta dan data
4.   Mempersyaratkan adanya
kolaborasi
yang
baik
antar
fungsi
yang
berbeda-
beda.
Pada
awalnya
process improvement
hanya
ditujukan
untuk
kepentingan
memecahkan
masalah
(problem solving),
namun
di
era
sekarang
ini
pada
perkembangannya process improvement juga digunakan untuk beberapa tujuan lain.
Misalnya untuk tujuan transformasi bisnis. Hal inilah yang dilakukan oleh perusahaan
kelas dunia seperti Toyota, Motorola, dan General Electric. General Electric sendiri
menggunakan
six sigma
improvement
model
sebagai bagian
dari kultur
perusahaan
dan leadership improvement program (Garpersz, 2007).
2.4.1.5 Process Reengineering
Menurut
Purnawanto
(2010), process
reengineering
ditujukan
untuk
meningkatkan  kapabilitas  proses. 
Latar  belakang 
adanya  process reengineering
adalah adanya keterlambatan, ketidakakuratan, dan ketidaksempurnaan output
seringkali 
merupakan 
penyebab 
ketidakpuasan 
customer 
terhadap 
produk 
atau
layanan
yang
diterimanya.
Untuk
memperbaiki
hal
tersebut,
menurut Harrington
(199&), ada beberapa alternatif yang dapat dilakukan, antara lain :
1.   Identify Improvement Opportunity
2.   Eliminate Bureucracy
3.   Eliminate Non Value Added
  
47
4.   Simplify the Process
5.   Reduce the Process Time
6.   Standardize
7.   Error Proofing
2.4.2 Organisasi Berbasis Proses
Menurut Purnawanto (2010), organisasi
struktural
dan
fungsional
yang
merupakan
warisan
era
ekonomi
industri, dinilai
memiliki
banyak
problematika,
diantaranya :
1.
Adanya  hierarki  yang  menyebabkan  proses  pengambilan  keputusan
berlangsung lambat.
2.   Adanya  kierarki  mendorong  terciptanya  kultur  negatif,  seperti  :  Menjilat
atasan,
minta petunjuk,
fenomena
“asal bapak senang”, persaingan mengejar
posisi dan bukannya meningkatkan keterampilan dan kompetensi.
3.   Adanya spesialisasi
yang tidak terintegrasi menyebabkan terjadinya egoisme
fungsi dan konflik kepentingan.
4. 
Customer eksternal
tidak
digambarkan
dalam bagan organisasi.
Akibatnya,
fokus perhatian adalah pada kepuasan atasan, dan bukan kepada kepuasan
customer.
  
48
Hingga saat ini, permasalahan-permasalahan di atas masih menjadi momok
bagi
sebagian
besar
organisasi
yang
ada. Ke
depannya,
organisasi
dituntut
untuk
memenuhi setidaknya lima syarat, yaitu :
1.   Tidak hierarkis dan kaku (rigid)
2.   Memberikan
penghargaan
kepada
peningkatan
keterampilan
(atau
kompetensi) individu yang ada di dalamnya.
3.   Berfokus pada pemenuhan kebutuhan customer
4.   Berorientasi pada kerja tim.
Bentuk  organisasi  yang  dapat  memenuhi  kelima  tuntutan  tersebut  di  atas
adalah organisasi berbasis proses, yang berbentuk matriks. Organisasi ini merupakan
perpaduan 
antara  keahlian 
(expertise
dan 
process.
Struktur 
yang 
menghargai
keahlian – bukan hierarki merupakan solusi yang dapat mendorong fleksibilitas dan
penyediaan individu yang terampil dan kompeten.
Dengan tidak bersifat hierarkis, maka hubungan yang terjalin bukan seperti
atasan-bawahan,  melainkan  lebih  seperti  coach-coachee.  Seorang  yang  berada  di
level
lebih tinggi, dipandang
memiliki keahlian yang lebih tinggi, dan bukan karena
otoritas
yang
lebih tinggi. Ketika keahlian merupakan sesuatu
yang dihargai,
maka
tiap orang berlomba untuk meningkatkan keahliannya.
Keahlian
yang
meningkat
diharapkan akan mendorong dilakukannya proses secara lebih baik, dan pada
gilirannya output yang dihasilkan juga akan lebih baik dan memuaskan.
Bentuk
proses
mencerminkan
adanya
fokus
kepada
pemenuhan
kebutuhan
customer, munculnya inovasi, serta orientasi kepada kerja tim. Berbeda dengan
  
49
organisasi
tradisional, dalam
organisasi
yang berbasis proses, customer
tergambar
dalam bagan organisasi.
Dalam organisasi tradisional, manajer bertanggung jawab baik atas task yang
harus dilakukan maupun SDM yang
melakukan pekerjaan tersebut. Hal ini berbeda
dengan yang terjadi dalam organisasi berbasis proses. Dalam organisasi yang berbasis
proses ini :
1.   Proses,  yang  merupakan  kumpulan  task menjadi  tanggung  jawab  process
integrator.
2.   SDM,  yang  merupakan  para  profesional  atau  knowledge worker –  menjadi
tanggung jawab coach.
Coach
dan
process integrator
dalam organisasi
berbasis
proses
bukanlah
atasan atau “bos”, melainkan individu dengan tugas spesifik. Coach harus menjamin
tersedianya SDM yang kompeten, sedangkan process integrator bertanggung jawab
atas output yang dihasilkan oleh proses yang menjadi tanggung jawabnya. Pada saat
penilaian kinerja individu, coach akan menilai dari sisi keterampilan (competency),
sedangkan process integrator akan menilai dari sudut pencapaian target output.