Home Start Back Next End
  
Pada  model  proses  SCM  yang  sedang  berjalan  terdapat  6  departemen
yaitu:
pelanggan,
wholesale,
retail, gudang
dan
pengiriman.
Pada
departemen
wholesale, retail
,dan
pengiriman
di
3
departemen
ini
memiliki
subproses
yang
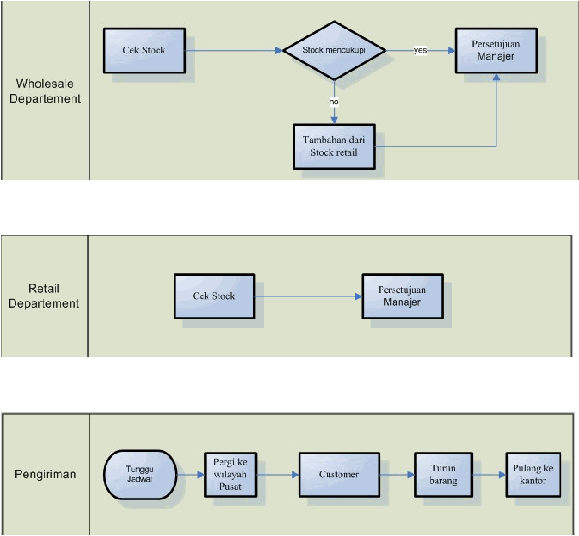
menggambarkan rincian proses dari tingkatan diatasnya (gambar 6,7,8), yaitu
sebgai berikut :
Gambar 5.6. Subproses Administrasi Order Wholesale
Gambar 5.7. subproses Administrasi Order Retail
Gambar 5.8. subproses distribusi perwilayah
Word to PDF Converter | Word to HTML Converter