Home Start Back Next End
  
46
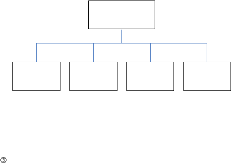
Produk Bor
(Family 100%)
Bor 1/6"
(12%)
Bor 1/8"
(34%)
Bor ¼”
(37%)
Bor ½”
(17%)
Gambar 2.8 Contoh Super family of Material
Super modular bill of material
Merupakan
kombinasi
antara
super
bill
dan
modular
bill.
Dalam
hal
ini parent adalah suatu unbuildable group of modules
yang digunakan
hanya untuk tujuan perencanaan, sedangkan children adalah
modules
yang dapat muncul dalam produk akhir.
2.1.6
Material Requirement Planning (MRP)
Material
Requirement Planning dikembangkan
untuk
membantu
pengelolahan 
persediaan 
barang  yang  permintaannya 
memiliki
ketergantungan (Herjanto,1999,p257). MRP adalah suatu konsep dalam
manajemen  produksi  yang  membahas  cara  yang  tepat  dalam  perencanaan
Word to PDF Converter | Word to HTML Converter