Home Start Back Next End
  
26
2.4.1.2 State diagram
Sebuah 
state 
diagram 
merupakan 
satu 
cara 
lain 
dalam 
mengekspresikan
dinamika informasi tentang sebuah sistem, digunakan untuk mendeskripsikan
perilaku
sistem atau
sebuah
objek
tunggal
yang
terlihat
dari
luar.
Beberapa
tipe
yang
berbeda
dapat
menyebabkan
perubahan
dari
satu
state(titik)
ke
titik
yang
lain. Pada
masing-
masing
titik,
sistem akan
memiliki
cara
berperilaku
yang
berbeda.
Sebuah
transisi
merepresentasikan sebuah perubahan titik dalam respon sebuah kegiatan. Sebuah titik
hitam 
bulat 
menggambarkan 
titik 
awal,sedangkan 
titik 
bulat 
hitam 
dengan 
cincin
melingkar di bagian luarnya menggambarkan titik akhir dari kegiatan.
: start state(titik awal)
: end state(titik akhir)
: state(titik)
: transition(transisi)
Gambar 2.10 Simbol Titik Awal dan titik akhir dari Transisi
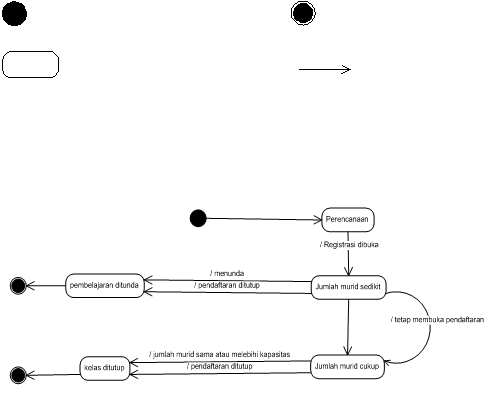
cth state diagram (pendaftaran kursus):
Gambar 2.11 State Diagram (Pendaftaran Kursus)
Word to PDF Converter | Word to HTML Converter