Home Start Back Next End
  
14
melibatkan 
sejumlah 
pengulangan 
dari 
tahapan 
sebelumnya 
melalui
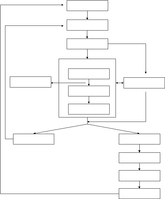
feedback loop, seperti ditunjukkan pada gambar berikut :
Database
planning
System
definition
Requirement
collection
and analysis
DBMS
selection
(optional)
Database
design
Conceptual
database
design
Logical
database
design
Application
design
Physical
database
design
Prototyping  (optional) 
Implementation
Data
conversion
and
loading
Testing
Operational
maintenance
Gambar 2.1 : Tahapan-tahapan dari database application lifecycle
( Sumber : Connolly-Begg, 2002, p272 )
Word to PDF Converter | Word to HTML Converter