Home Start Back Next End
  
14
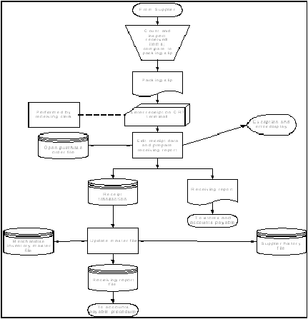
2.2.4.2 Flowchart
Gambar 2.1 Flowchart pada saat stock-in
Sumber:  Accounting Information Systems (Wilkinson, cerullo, raval, wong-on-
wing, 2000, p. 479)
Word to PDF Converter | Word to HTML Converter