Home Start Back Next End
  
17
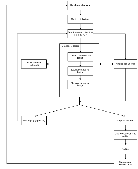
Gambar 2.2 Siklus Hidup Aplikasi Basis Data
(Sumber : Connoly, 2002, p272 )
Berikut 
ini 
ringkasan 
dari 
aktivitas 
utama 
yang 
ada
disetiap 
langkah  dari  siklus 
hidup  aplikasi  sistem  basis  data,
antara lain :
Word to PDF Converter | Word to HTML Converter