Home Start Back Next End
  
31
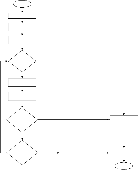
2.3.6 Tahap Audit Sistem Informasi
Menurut Weber
(1999, p48), tahapan audit sistem
informasi digambarkan dalam
bentuk flowchart sebagai berikut:
Mu la i
P
e
r
s
ia pa n
K
e
r
ja
au dit
Me ma h a mi 
St  u k t
r u k t
u
r
P
e
ng en dalia n
M
e
n
a
f
s r
ir
R
e
siko
p
eng en da lia n
A
pak ah 
P
e
ng en dalia n
Da p a t
d
ian da lk an ?
T dak 
idak 
Ya 
M
e
la ku ka n
T
e
s
t
Ko n t  o l
r o l
Pe n a s f
s
ir a n
K
e
m
b
ali  R e siko 
P
e
ng en dalia n
Ya 
A
pak ah 
P
e
ng en dalia n
M
a
s
ih  D a pa t
D
ian da lk a n ?
T dak 
idak 
M
e
la ku ka n
P
e
ng ujia n
S
u
b
s
tantif
Ya 
Tin g k a ta n
K
e
an da la n
P
e
ng en dalia n
Tid a k
P
e
ng ujia n
S
u
bs t
a
nt if
Te r b a t a s
Me mb e r ik a n
Op in i
da n
Lap or a n
A
udit
Sto p
Gambar 2.1 Tahapan Audit Sistem Informasi
Sumber: Weber (1999, p48)
Word to PDF Converter | Word to HTML Converter