Home Start Back Next End
  
19
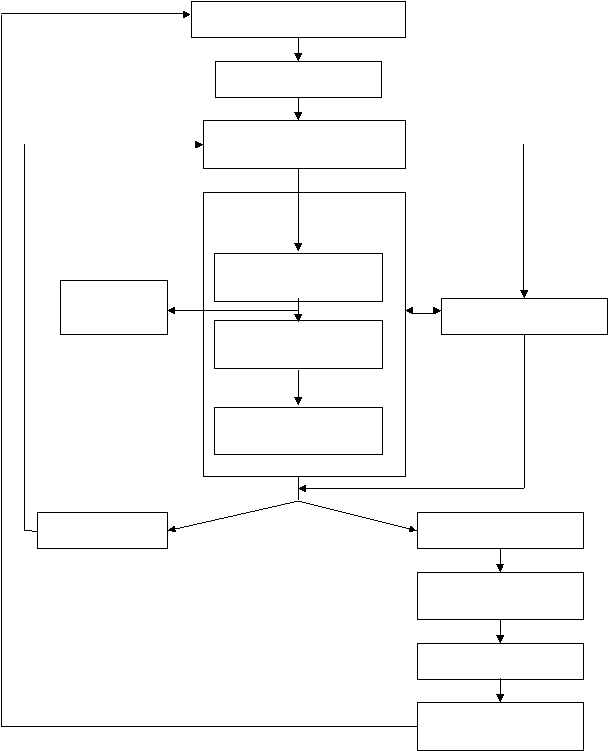
Perencanaan Basisdata
Definisi Sistem
Pengumpulan dan Analisis
Kebutuhan
Desain
Basisdata
Penyeleksian
Perancangan
Konseptual
Basis
Data
DBMS
Desain Aplikasi
Perancangan
Logikal
Basis Data
Perancangan
Fisikal
Basis Data
Prototyping
Implementasi
Konversi dan
Pemasukkan Data
Pengujian
Perawatan
Operasional
Gambar 2.1
Database Lifecycle
( Sumber : Connolly dan Begg, 2005, p287 )
Word to PDF Converter | Word to HTML Converter