Home Start Back Next End
  
28
tipe
relationship
dikenal
sebagai
participant
dalam relationship
dan
jumlah
participant
dalam relationship
disebut
sebagai
derajat
dari
relationship.
Oleh
karena
itu, derajat dari sebuah relationship
menunjukan
jumlah dari entitas
yang
terkait  dalam  relationship.  Sebuah  relationship berderajat  2  (  dua  )  disebut
sebagai 
ternary,
dan 
relationship 
berderajat 
empat 
disebut 
sebagai
quertenary. Biasanya nama dari relationship menggunakan kata kerja.
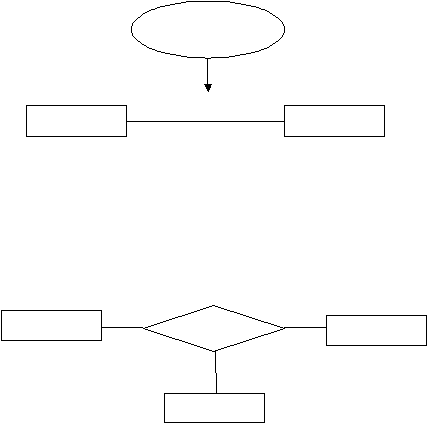
Relationship
Name
Staff
<
Has
Gambar 2.3
Contoh B inary Relationship
Branch
( Sumber : Connolly dan Begg, 2005, p347 )
Staff
Register
Branch
‘Pegawai
mendaftarkan
klien
Client
pada cabang’
Gambar 2.4
Contoh Tenary Relationship
(Sumber : Connolly dan Begg 2002, p348)
Word to PDF Converter | Word to HTML Converter