Home Start Back Next End
  
27
......,..,..,.
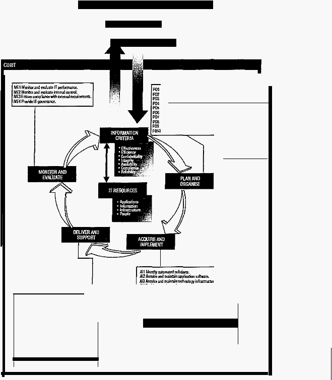
2.5.5 Framework CobiT
Figure 23-0verall CoeJT Framework
BUSINESS OBJECTIVES
GOVERNANCE OBJECTIVES
!Hn:z;c i:;:flgbt. lh:
it&nn:lim
;ud1ft:c. .:re.
if1't:dndo.;C!Drc0tn.
1Mm liD ITllrtlCI: cn; U  rd
:eb'iamli
M.Tl :ne rrm: L
Ccmcuri: h tJ:rg rt
Uns.ud liincD:n.
M.Tl:geITfliiNnnmu=.
=:tt:l ITr
M:n llroP=.
CSI 
Mem!muajr: ceh"r.1:o.
DS2 
V.uu:ettird· r!'fs:l'\i:
csa  ll
p:cbm:n: :
rdcozntil't.
D-54   rn
oon:in.x:cs
s:l'\;: :.
DSti   £ns nss«Urey.
GSfl   Hmtfy;all!;a m:ts.
DS7 
£dr.ote:n:liT:in .
C.S8 
ll.uu;e
SH"IU
dnk ;nd inldlrn.
DS9 
ll.uu  liDoxii nti:a.
DS10Vml
-
IJS11
llS12
Gambar 2.2
Framework ©obiT
Word to PDF Converter | Word to HTML Converter