Home Start Back Next End
  
24
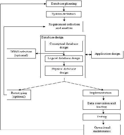
Gambar 2.1 Diagram Siklus Basis Data (Connolly dan Begg, 2005,p284)
Penjelasan Siklus aplikasi basis data (Connolly dan
Begg, 2005, p285-
306):
1.
Perencanaan Basis Data ( Database Planning )
Perencanaan basis
data
merupakan aktivitas
manajemen
yang
memungkinkan  tahapan  dari 
siklus 
aplikasi 
basis 
data
direalisasikan
seefektif
mungkin.
Perencanaan
basis
data harus
terintegrasi dengan keseluruhan strategi sistem informasi dari
organisasi.
Word to PDF Converter | Word to HTML Converter