Home Start Back Next End
  
50
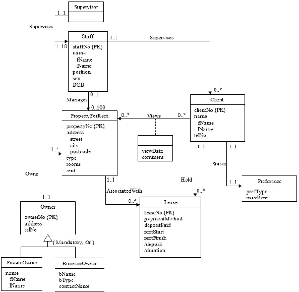
Gambar 2.7 Contoh Model Data Konseptual untuk User View Staff yang Menunjukkan
Semua Atribut (Connolly dan Begg, 2005, p464)
1.7  Cek model untuk redudansi
Tahap ini bertujuan untuk memeriksa,
apakah
masih ada
redudansi
pada
model.
Ada
dua
aktifitas
yang harus
dilakukan,
yaitu:
Word to PDF Converter | Word to HTML Converter