Home Start Back Next End
  
32
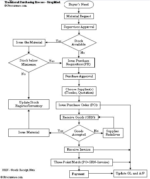
Gambar 2.8 Traditional Purchasing Process
2.2.4
Pengertian E-procurement
E-procurement
merupakan integrasi dan manajemen elektronik
terhadap semua aktivitas pengadaan termasuk permintaan pembelian,
Word to PDF Converter | Word to HTML Converter