Home Start Back Next End
  
60
Sequence Diagram
Communication Diagram
Updated Design Class Diagram
Package Diagram
User Interface
Deployment and Software Architecture
2.11.5.1
 
Activity Diagram
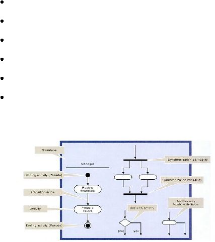
Menurut Satzinger (2005, p144), activity diagram adalah
sebuah tipe dari workflow diagram yang menggambarkan dari
user dan flow nya secara berurutan.aktivitas
Gambar 2.4.Simbol Activity Diagram
      Sumber: Satzinger (2005, p145)
2.11.5.2
   Event Table
Word to PDF Converter | Word to HTML Converter