Home Start Back Next End
  
19
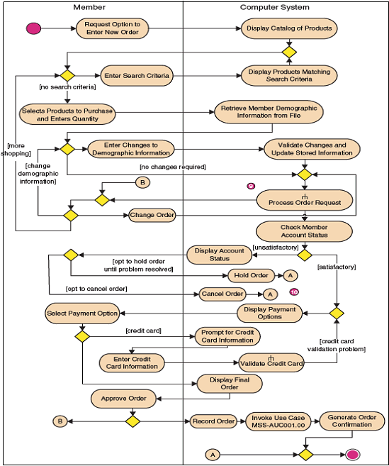
Gambar 2.3 Activity Diagram with Partitioning of the Place New Member Order
Use Case
(System Analysis and Design Methods 7th- Whitten & Bentley)
Word to PDF Converter | Word to HTML Converter