Home Start Back Next End
  
121
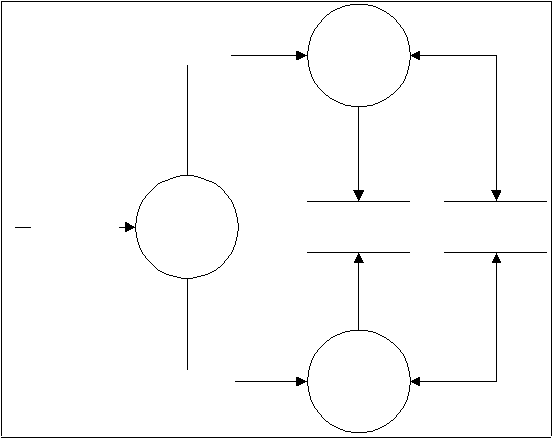
tambah_jdwl
7.3.2 *
Tambah
Jadwal
ubah_jadwal
7.3.1 *
Perubahan
Jadwal
Jadwal
Terbang
Jadwal
Maintenance
hapus_jdwl
7.3.3 *
Hapus Jadwal
Gambar 5.11 Diagram Rinci 7.3 (Level 3)
5.2.5.3. Entity
Relationship
Diagram
Pada
gambar
Data
Flow
Diagram
dapat
dilihat
bahwa
sistem informasi
penjadwalan
melibatkan
beberapa
data 
store
yang
pada
perancangan
aplikasi
akan
dijadikan sebagai acuan pembuatan basis data
(database).
Entitas yang terlibat dalam
sistem
tersebut
dapat
dilihat
hubungannya satu
sama
lain
dalam
Entity Relationship
Diagram
seperti pada gambar 5.12 berikut ini.
Word to PDF Converter | Word to HTML Converter