Home Start Back Next End
  
59
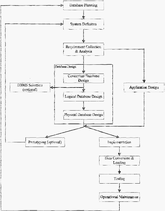
Gambar 2.3. Siklus
Hidup
Aplikasi
Database
{Surnber.
Connolly, 2002, p272)
Word to PDF Converter | Word to HTML Converter