Home Start Back Next End
  
61
tersebut   ditambahkan 
bentuk 
belah  
ketup at 
p
ada 
class   y ang
mewakili  “whole”,  dap at 
dilihat 
p
ada 
gamb ar  2.5.  Aggregation
diformulasik an sebagai hubun gan
has
a/an,
is
part of
atau
is
owned by”.
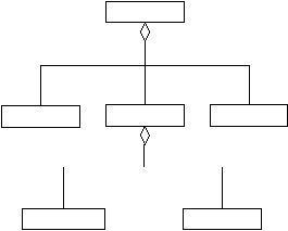
Car
1
1
1
1
1
4..*
Body
Engine
Wheel
1
1..*
1
2..*
Cam Shaft
Cylinder
Gambar 2.5
Aggregation Structure
Sumber : M athiassen et al. (2000, p .76)
b.
Association
Association structure adalah
suatu hubungan antara dua ob jects atau
lebih,  namun 
hubun gan 
ini 
berbed a  dari  aggregation structure.
Hubungan
ini bukan
merup akan
hubungan
y
ang san gat
kuat
sep erti
aggregation, kar ena objek y ang satu tetap ada walaup un objek y an g
lain
tidak
ada.
Notasi association
digambarkan
sebagai
garis
sederhana
y
ang
men ghubun gkan
class
y
ang relevan,
dap at
dilihat
p
ada gamb ar 2.6.
Association  
d formulasikan  
iformulasikan  
sebagai  
hubun gan  
knows”  
atau
associated-with”.
Word to PDF Converter | Word to HTML Converter