Home Start Back Next End
  
33
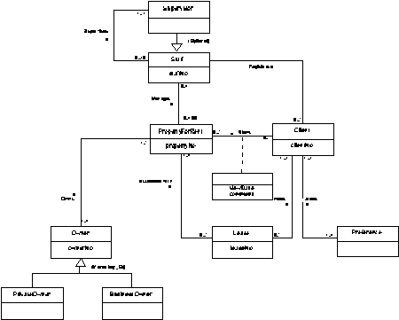
Gambar 2.4 ER Diagram Konsep tual dengan
Specialization/ Generalization (Connolly and Begg, 2010,
p481)
1.7. Memeriksa redudansi.
Tujuanny a 
untuk 
memeriksa  ap akah 
masih  ada 
redudansi
p
ada
model
b
asis  data.
Ap abila 
terdap at  redudansi,
mak a
dap at
dihilangkan
d
en gan
lan gk ah
men guji
kembali
one- to-
one dan
men gh ilan gk an relasi redudansi.
1.8. Validasi lokal konseptual
model terhadap transaksi user.
Tujuanny a 
untuk 
memastikan 
bahwa 
model 
d
ata 
lokal
konseptual   telah  
mendukun g   kebutuhan   transaksi.  
Dua
Word to PDF Converter | Word to HTML Converter