Home Start Back Next End
  
34
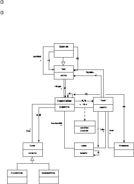
p
endekatan
untuk
memastikan
model
data
lokal
konsep tual,
y
aitu:
M
endeskrip sikan transaksi.
M
enggunak an alur transaksi.
Berikut
ini
contoh
ER
diagram
untuk
memeriksa
model
data konseptual mendukun g transaksi user.
Gambar 2.5 ER Diagram Konsep tual dengan Jalur-
jalur Transak si (Connolly and Begg, 2010, p485)
Word to PDF Converter | Word to HTML Converter