Home Start Back Next End
  
35
1.9 Meninjau ulang model data lokal
konseptual
dengan user.
Tujuanny a  
untuk  
mengkaji  
ulan g    model  
d
ata  
lokal
konseptual
bersama
user 
untuk
memastikan
bahwa 
model
y
ang ada telah sesuai den gan y an g diminta.
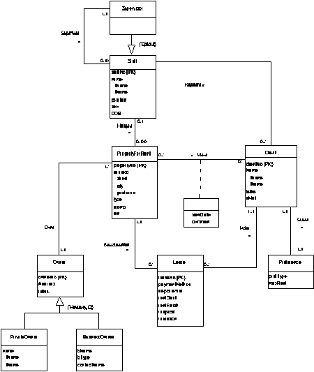
Berikut
ini contoh ER diagram
model data konsep tual
untuk
StafClient user views den gan keseluruhan atribut.
Gambar 2.6 ER Diagram Konsep tual dengan seluruh
atribut (Connolly and Begg, 2010, p491)
Word to PDF Converter | Word to HTML Converter