Home Start Back Next End
  
40
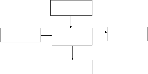
Gambar 2.1: Model Lima Kekuatan Porter
Sumber: David (2011, p146)
Potensi pengembangan
produk pengganti
Persaingan
antarperushaan
saingan
Daya tawar –
menawar konsumen
Potensi masuknya
pendatang baru
Daya tawar –
menawar pemasok
Word to PDF Converter | Word to HTML Converter