Home Start Back Next End
  
30
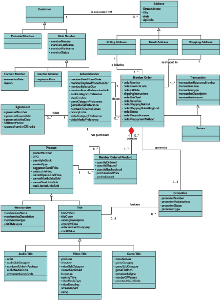
Gambar  2.12  Contoh  Class  Diagram  (Whitten  dan  Bentley,  2007, 
p406)
Word to PDF Converter | Word to HTML Converter