Start Back Next End
  
21
kurang disukai konsumen. Biji sorgum yang digunakan dapat berasal dari berbagai
varietas karena setelah disosoh akan menjadi beras sorgum yang berwarna putih, akan
tetapi sebaiknya digunakan biji sorgum yang
cocok untuk pangan, yaitu biji sorgum
yang berwarna relatif putih (terang). (BPPT 2013)
2.2.8
Modiefied Sorghum Flour
Modified sorghum flour merupakan tepung sorgum yang telah dimodifikasi
secara fisis dengan perlakuan panas dan tekanan. Modifikasi tepung sorgum dilakukan
dengan cara memodifikasi struktur pati dan protein kafirin yang terbungkus dalam
protein body, sehingga mempunyai sifat fisiko-kimia
(RVA pasting properties, swelling
power, dan solubility, dan) mendekati tepung gandum (terigu). (BPPT 2013)
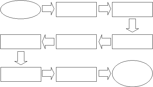
Gambar 2.9 Diagram Alir Proses Produksi Modified Sorghum Flour
Sumber: BPPT (Badan Pengkajian & Penerapan Teknologi)
Proses penyosohan
Proses penepungan
Proses modifikasi 
(ekstruksi )
Flake sorgum
Proses pengeringan
Proses penepungan
Proses pengayakan 
Modified
sorghum
flour
Biji sorgum
Word to PDF Converter | Word to HTML Converter