Home Start Back Next End
  
47
memusatkan perhatian pada faktor-faktor dalam diri orang
yang
menguatkan,
mengarahkan,
mendukung,
dan
menghentikan
perilakunya. Teori
ini
mencoba
menjawab
pertanyaan
kebutuhan
apa
yang
memuaskan
dan mendorong semangat
bekerja
seseorang.
Kebutuhan
dan pendorong ini adalah keinginan memenuhi kepuasan material maupun nonmaterial yang
diperolehnya dari hasil pekerjaannya (Sutrisno, 2009, p130).
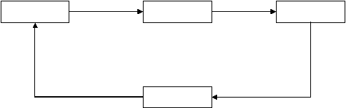
Kebutuhan
Dorongan
Tindakan
Kepuasan
Gambar 2.2 Model Motivasi dari Content Theory
Sumber : Sutrisno, 2009, p130
Jika
kebutuhan
dan
kepuasannya semakin terpenuhi, semangat bekerjanya
pun akan
semakin
baik
pula.
Jadi, pada
dasarnya
teori
ini mengemukakan
bahwa
seseorang
akan
bertindak
untuk
dapat
memenuhi
kebutuhan
dan kepuasannya.
Semakin
tinggi
standar
kebutuhan
dan
kepuasan yang
diiginkan, semakin
giat
orang itu
bekerja.
Tinggi
dan
rendahnya tingkat kebutuhan dan kepuasan yang ingin dicapai
seseorang mencerminkan
semangat bekerja orang tersebut (Sutrisno, 2009, p130).
Penganut
teori
kepuasan
ini
cukup
banyak,
yang
satu
sama
lain
sebenarnya 
tidak
mempunyai
kaitan.
Akan
tetapi,
berdasarkan
penelitian
yang
dilakukan
mereka,
ternyata
hasil penemuannya dapat dimasukkan dalam teori kebutuhan (Sutrisno, 2009, p131).
Teori
kepuasan
tersebut
dipelopori
oleh
F.W.
Taylor,
Abraham
Maslow,
McClelland,
Frederick Herzberg, Claynton P. Alderfer dan Douglas Mcgregar (Sutrisno, 2009, p131).
1. 
F.W. Taylor dengan teori Motivasi Konvensional
Teori motivasi
konvensional ini
termasuk content theory, karena F.W. Taylor
memfokuskan   teorinya   pada   anggapan   bahwa   keinginan   untuk   pemenuhan
Word to PDF Converter | Word to HTML Converter