Home Start Back Next End
  
24
6.
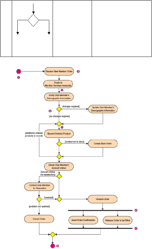
Decision
Decision  berbentuk  wajik
putih  berfungsi  untuk
memberikan  pilihan  arah
proses  sesuai  dengan
kondisinya.
Gambar  2.8  Contoh  Activity Diagram  (Whitten  dan  Bentley, 
2007,  p392)
Word to PDF Converter | Word to HTML Converter